EECS 312



KU Syllabus

Syllabus

EX1 Review

EX2 Review

Final Review


Slides

Introduction

Characterizing a device with the Analog Discovery

The Ideal Diode

The Junction Diode

Diode Models

Diode Small Signal Analysis

ACDC Supplies

Semiconductors

MOSFETs

Common Source Transfer Function

MOSFET Small Signal

Logic Inverters

CMOS Inverter xfer

CMOS Inverter Dynamic

Logic Design

CMOS Sizing

Programmable Logic

Sequential Logic

BJT Equations


Notes

Websites

Microelectronics on YouTube

Review

The Ideal Diode

Diode Transfer

Diode vs Valve

Junction Diode

Diode Regulator

Diode Small Signal Model

Diode Small Signal Analysis

Zener Diode


Quizzes


Spice Software

Qucs-S: Quite universal circuit simulator -with- Spice

Qucs-S: Windows Portable Package - unzip onto a thumbdrive (if you want to move from computer to computer) or harddrive and the qucs-s executable is found in the "bin" directory. You don't need to install anything.

Spice Examples

Diode AND Gate screenshot

Diode OR Gate screenshot

Diode transfer function screenshot

Diode +/-5V limiter screenshot

Diode half wave rectifier screenshot

Diode half wave rectifier with 2 diodes screenshot

Diode full wave rectifier screenshot

Diode 2.1V regulator screenshot

Diode AC/DC supply screenshot

Diode voltage controlled attenuator screenshot

Diode voltage controlled attenuator II screenshot

NMOS common source transfer function screenshot

NMOS common source amplifier screenshot

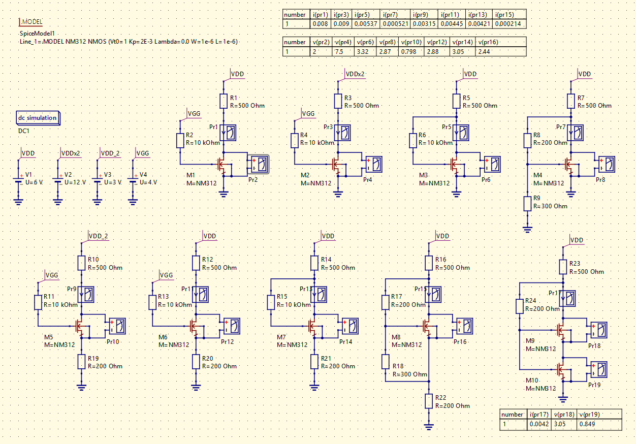
Homework 8 Solutions screenshot


Homework (HW)

HW01: due Monday 01/26/26 solutions

HW02: due Monday 02/02/26 solutions

HW03: due Wednesday 02/04/26 solutions

HW04 - repeat HW2 using the 0.7V CVD diode model: due Monday 02/09/26 solutions

HW05: due Monday 02/16/26 solutions

HW06: due Friday 02/20/26 solutions

HW07: due Monday 03/09/26 solutions

HW08: due Wednesday 03/25/26 solutions

HW09: due Friday 04/03/26 solutions

HW10: due Monday 04/13/26 solutions

HW11: due Monday 05/04/26 solutions


Practice

Set1 solutions

Set2 solutions

Set3 solutions

Set4 solutions

Set5 solutions